教育教學質量評價制度
為進一步貫徹教育部《基礎教育課程改革綱要(試行)》和《深化新時代教育評價改革總體方案》精神,及時準確地把握學校教育教學質量情況,引導教育教學改革健康協調發展,確保學校教學質量穩步提高,深入推進素質教育,進一步提升我校教育的影響力及競爭力,現根據我校教育教學現狀,特制定《山東省實驗小學教育教學質量評價制度》。
一、教育教學質量評價的目的和意義
教育教學質量評價的目的:通過監控與評價的實施,系統、科學、有效地評價各個學段的教育教學質量,充分發揮評價促進發展的功能,為學校全面貫徹教育方針,推進素質教育,落實新課程標準,改進課堂教學,促進教學質量穩步提升而服務;為教育行政部門作出教育教學改革與發展的決策提供依據,實現學校整體提升教學質量的目標。
教學質量評價的意義:通過教學質量監控與評價,引導學生全面、主動、和諧發展;促進教師的專業成長;增強學校自我發展的動力,促進教學研究工作的開拓創新。
二、教學質量評價的原則
(一)發展性原則
樹立“以人為本”“以學生發展為本”的現代教育理念,以學生各學段綜合素質發展和教師教育教學水平為主要評價目標,組織實施教學質量監控與評價。
(二)導向性原則
著眼于人才的培養,著眼于教師的專業發展,著眼于學校的可持續發展,以黨的教育方針、政策、法律、法規和相關文件為指導,以新課程標準為依據,深化教學改革;優化教學思想、教學內容和教學方法,提高課堂效率。通過評價指導實踐,實踐完善評價,促進學校素質教育的全面實施和教育教學質量的穩步提高。
(三)實效性原則
以促進教育教學質量不斷發展和提高的實際效果,作為教學質量監控與評價行為的準則,客觀準確地對教學質量現狀做出科學評價,制定科學合理、切實有效的監控與評價方案。通過有效的反饋監控機制,促進教學質量不斷發展和提高。
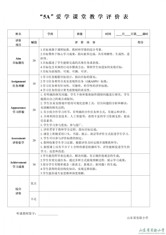
三、課堂教學質量評價的內容及標準。
四、教學質量評價的方式方法
(一)主要方式
1.教學信息監控——通過日常的教學檢查,教學過程的常態監測,教師教學信息反饋和學生學習信息反饋等渠道,及時了解和掌握教學中的動態問題,并及時進行反饋、矯正和調控。
2.教學督導評價——對所有教學活動、各個教學環節、各種教學管理制度、教學改革方案等進行隨機性的督導評價。
3.專項監控評價——對課堂教學、校本課程開發、校本教研開展、教學常規管理、德育工作開展、綜合實踐活動、校內文體活動、教學質量評價、綜合素質評定等方面的工作進行專項目標評價。
(二)具體方法
1.實地觀察 。通過實地考查,對教學過程進行監控與評價,并就影響教學質量的原因進行深入地分析。以聽課、參觀、情境測試、常態下隨機測試等手段,有目的、有計劃地對學生的思想和學業發展水平,教師的教育教學能力和專業成長狀況,以及教育教學管理水平進行評價。
2.訪談 。通過與受訪者的交流互動、專題研討,集體座談、個別談活等方法,有目的、有計劃地了解學生的思想和學業發展水平,教師的教育教學能力和專業成長狀況,以及教育教學管理工作中非文字表述性的內容。
3.問卷調查 。通過書面的形式,有目的、有計劃地了解學的生思想和學業發展水平,教師的教育教學能力和專業成長狀況,以及教育教學管理工作的相關內容。
4.學生學業成績測評。每學年對幾個年級的學生,根據課程標準的要求分學科進行測試。這種測試以紙筆測驗為主,適當采用其他方式,如情景測試、實際操作等。
5.個案研究。針對學生的教育教學質量監控與評價及其影響因素,采取目的性取樣的方式,在群體測驗與調查中找到最有代表性的樣本,結合校本教研,對某個專題進行深入研究。
五、教學質量評價的組織體系和制度保障
(一) 組織體系
建立學校、學科組二級評價體系,把影響教學質量的諸多因素,分解和細化為評價目標,學校、學科組二級監控評價組織,根據管理職能,在不同層面上實施分層監控、分項監控。對各相關因素作出及時的監測、準確的診斷、科學客觀的評價和有效的反饋矯正。
1.校級評價組織主要負責學校的教學質量的評價,要根據實際情況設置相關的評價領導機構,制定相關的實施方案和操作辦法,對評價工作進行組織協調。負責教學質量信息的搜集、整理、分析、反饋等具體工作。
2.學校是教學質量評價的實體,是實施教學質量動態監控、常態監控的最有效、最關鍵的環節。根據學校的評價標準的要求,在各層面上實施教學質量評價,形成一個完善、科學的教學質量評價網絡。結合學校的實際情況制定出切實可行的實施細則、操作辦法,明確不同部門和人員的工作職責,并將其落實到每一個學科、每一位教師、每一位學生。對各學科、各年級、各教學環節進展情況實施動態監控、常態監控,及時發現教學過程中存在的主要問題和關鍵因素,及時地分析反饋,并提出改進意見,盡量把教學中存在的問題解決在始發時期。
(二)制度保障
1.教學質量專項督導制度——建立學校教學質量評價專項督導制度。根據管理的職能和實際情況,有計劃地在不同層面上,針對不同內容,采用不同方式對教學質量以及評價體系的運行進行督導。
2.教學質量反饋調控制度——學校要建立教學質量反饋調控制度,對日常監控過程中發現的問題,及時反饋、及時調控。
3.學生綜合素質評定制度——按照學校學生綜合素質評定的實施意見的要求,建立對小學生綜合素質評定的制度。
4.學生學業成績評價制度——按照學校學生學業成績評價辦法的要求,建立對小學生進行學業水平抽樣測評的制度。
5.教學質量分析評價報告制度——建立起以年度分析評價報告為成果呈現形式的教學質量分析評價報告制度。學校每學期召開教學質量分析會,對教學質量作出全面、客觀、科學地分析,總結經驗、找準問題、提出今后改進教學工作的思路和措施。
